Citizen's Lens
The power of localization and geography (The g1bt0wn g00n13s and surrounding local)
Welcome to the NexaVision research repository. Here we present our deep dives into complex topics, broken down into digestible reports. Our goal is to provide the public with the data and context needed to make informed decisions.
The power of localization and geography (The g1bt0wn g00n13s and surrounding local)
An analysis of why Florida's "cowboy millionaires" are an endangered species, caught between economic pressures and the manipulations of the billionaire class.
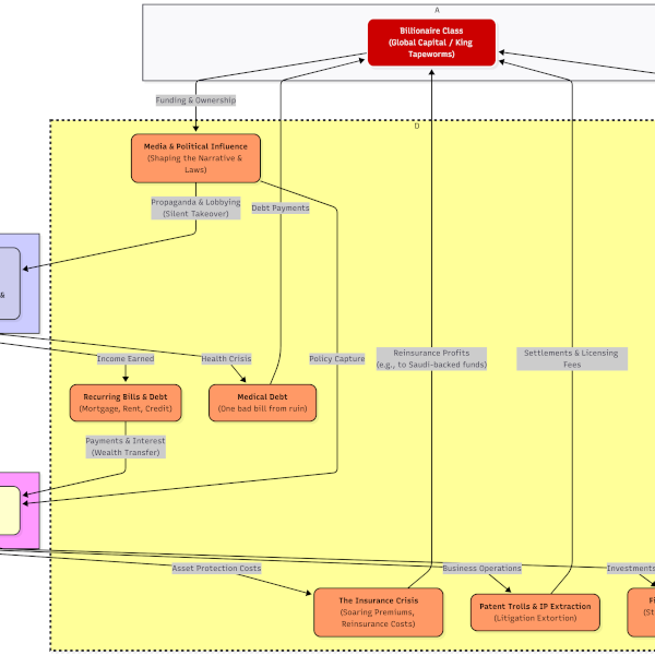
An interactive visualization exploring where the money goes, the cycles it creates, and the future we might build.
A research plan for the detection and modeling of planetary-scale emergent awareness.
A deep dive into the theoretical frameworks and philosophical implications of our work on consciousness.
These links align with the core pillars of our research framework and include both foundational and advanced resources for data acquisition, processing, and analysis.
So, how do you have a real conversation? How do you build something together?
Human Ai Collaboration
The 'Open Compile' architectural vision, conceived by the NexaVision project, posits a paradigm shift in artificial intelligence—from static, pre-trained artifacts to dynamic, living systems on silicon.
A Critical Analysis and Research Roadmap for a Novel Analogue Hardware Substrate.
ENERGY GLOBAL
A theoretical framework that aims to combine all fundamental forces and elementary particles into a single, consistent model.